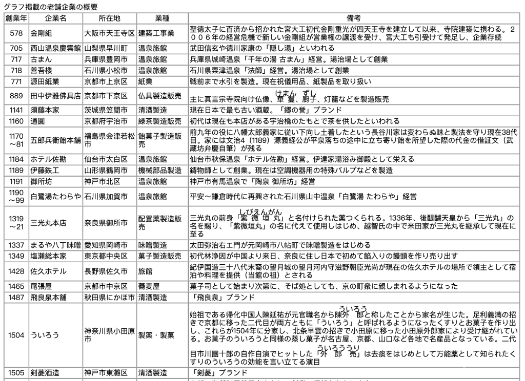
日本では、起業してから1000年を超える企業は九つがある。最も古い会社は大阪の「金剛組」だ。 https://www.kongogumi.co.jp/
最新文章
问答:国家的性别
0 REPLIES , 421 VIEWS问答:我如何看待不同政见的人
0 REPLIES , 356 VIEWS问答:各国不同政见的人的相处模式差异
0 REPLIES , 349 VIEWS问答:中国人从小将荒谬当真理的言论有哪些(Gemini版)
0 REPLIES , 338 VIEWS问答:中国人从小将荒谬当真理的言论有哪些(ChatGPT版)
0 REPLIES , 363 VIEWS问答:中共给中国人打上了哪些思想钢印(Gemini版)
0 REPLIES , 393 VIEWS
热门文章
关于器官移植的一些数据
0 REPLIES , 15712 VIEWS聊聊连禁我37天的知乎
0 REPLIES , 1584 VIEWS聊聊「此生无悔入华夏」
1 REPLIES , 1523 VIEWS願榮光歸香港
0 REPLIES , 1380 VIEWS香港何时「亡天下」?
0 REPLIES , 1360 VIEWS约在春天相见
0 REPLIES , 1308 VIEWS
随机推荐
Swan Lake 天鹅湖
0 REPLIES , 682 VIEWS来日第一年-202307📻
0 REPLIES , 753 VIEWS我的2013
0 REPLIES , 683 VIEWS正通汽车又一次年底欠薪
0 REPLIES , 487 VIEWS祝真正的女神节日快乐~
0 REPLIES , 675 VIEWS问答:宁波海天收购日本新泻注塑机后的影响
0 REPLIES , 307 VIEWS
专栏推荐
标签云
网站统计
- 文章160
- 片刻1183
- 标签179
- 运营5368天






























空空如也!