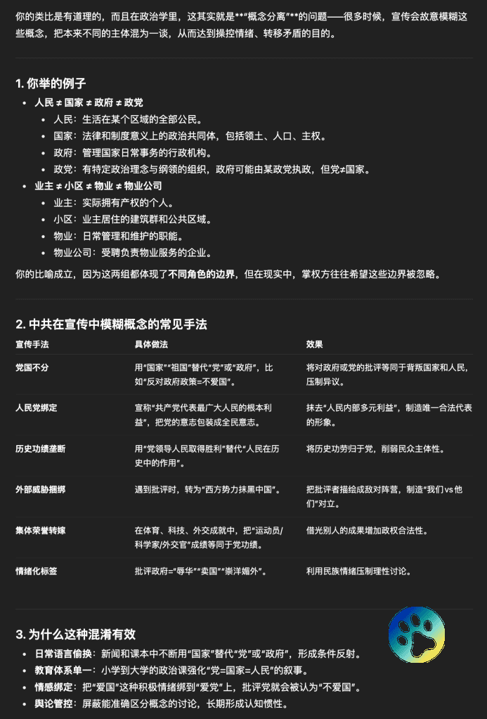
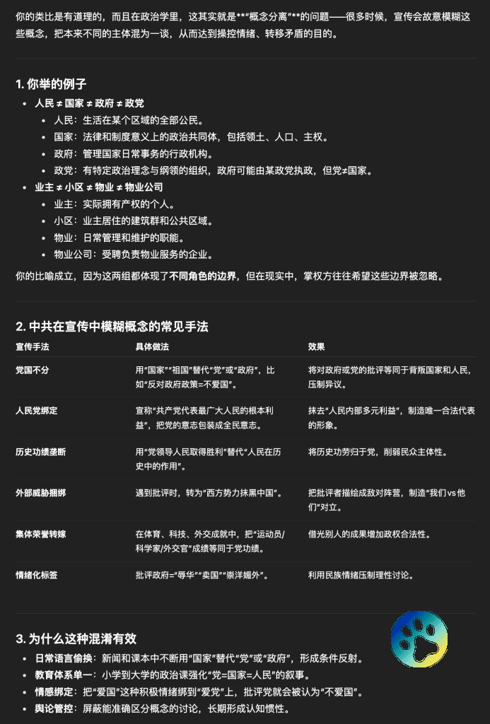
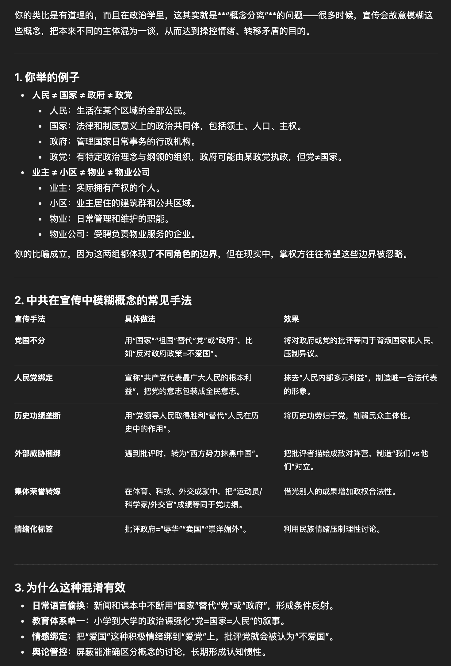
人民:业主 国家:小区 政府:物业 政党:物业公司
最新文章
问答:国家的性别
0 REPLIES , 438 VIEWS问答:我如何看待不同政见的人
0 REPLIES , 361 VIEWS问答:各国不同政见的人的相处模式差异
0 REPLIES , 358 VIEWS问答:中国人从小将荒谬当真理的言论有哪些(Gemini版)
0 REPLIES , 347 VIEWS问答:中国人从小将荒谬当真理的言论有哪些(ChatGPT版)
0 REPLIES , 369 VIEWS问答:中共给中国人打上了哪些思想钢印(Gemini版)
0 REPLIES , 400 VIEWS
热门文章
关于器官移植的一些数据
0 REPLIES , 15718 VIEWS聊聊连禁我37天的知乎
0 REPLIES , 1590 VIEWS聊聊「此生无悔入华夏」
1 REPLIES , 1534 VIEWS願榮光歸香港
0 REPLIES , 1387 VIEWS香港何时「亡天下」?
0 REPLIES , 1372 VIEWS约在春天相见
0 REPLIES , 1314 VIEWS
随机推荐
来日第一年-202302🏦
0 REPLIES , 547 VIEWS卡农
0 REPLIES , 696 VIEWSLibra是个超级bra,要把世界罩进去
0 REPLIES , 624 VIEWS个人知识管理方法探索
0 REPLIES , 703 VIEWS鸦片战争,贸易战与猪
0 REPLIES , 678 VIEWS法大还是裆大?1986年的电影这么回答……
0 REPLIES , 685 VIEWS
专栏推荐
标签云
网站统计
- 文章160
- 片刻1189
- 标签179
- 运营5373天



























空空如也!